法律类翻译

  • 官方法律翻译
  • 国际合同翻译
  • 信托文件翻译
  • 公证文件翻译
  • 创立文件翻译
  • 律师结论翻译
 

 

口译
交替翻译
同声传译
导游翻译
耳语传译
电话、Zoom, Wechat传译
笔译
技术类翻译
法律类翻译
经济类翻译
公证类翻译
医学类翻译
艺术类翻译
IT类翻译
其他服务
母语译员校对
俄语加急翻译
公证证明
音频文件翻译
音频和视频俄语配音翻译

法律翻译是官方法律商业文件翻译的特殊类型。法律翻译是正确建立不同国家企业家之间的官方商业关系所必须的。法律翻译是一种独特的技术翻译。任何法律翻译必须符合已经通过的国家标准。

法律翻译的难度

法律翻译的难度在于需要正确传达官方文件的实质,同时要考虑法律领域的差异。例如,同一个法律在中国有效,但是在俄罗斯是另外一种情况–因此,在翻译不正确时,会产生概念的偏差,将导致计划外的物质损失,后果就是提起诉讼。

专业翻译必须有经验,最好是受过法律教育。一种语言转换成另外一种语言,可能另一种没有这种表达方式–因此,法律翻译人员必须具有很高的资格。

保障

在这一领域的任何翻译都要按照有关国家司法部和外交部的国家标准进行。此外,官方文件需要专门的保密级别。

我们的代理人根据匿名政策保证这种笔译服务的真实性和准确性。我们保证翻译的正确性,并准备好万一翻译出错时的积极响应。亮语翻译 – 是您在翻译领域的向导。


翻译价格

笔译价格 口译价格
  • 俄译中280元/千字
  • 中译俄640元/3小时
  • 中译俄280元/千字
  • 中译俄1125元/8小时
  • 中译英/英译中280元/千字
  • 每增加220元/小时
超过30页翻译价格可以单独协商 这个价格不包括交通和住宿费
由专业翻译人员完成技术方面的翻译
向俄文语言专家发送申请,您的订单将由专业技术翻译完成!

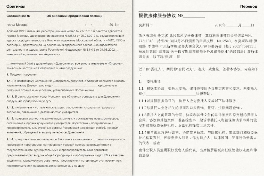
笔译案例

image
image
image
image
image
image
image
image

请留下您的电话号码,我们会尽快回电!

您的每个问题,都将获得清晰专业的回应!

回到顶部